Ä¿½ñλÖãºÊ×Ò³ > ÐÂÎÅ×ÊѶ > ÆóÒµÐÂÎÅ
J9¼¯ÍÅÇéÐΣ¬£¬£¬£¬£¬£¬2024´óʼÇ
2025-01-01
¡¡¡¡ÔÚʱ¼äµÄ³¤ºÓÖУ¬£¬£¬£¬£¬£¬Ã¿Ò»¸ö¿Ì¶È¶¼ïÔ¿Ì×ÅÆæÒìµÄÓ°ÏóÓë¹ÊÊ£¬£¬£¬£¬£¬£¬¹ØÓÚJ9¼¯ÍÅÇéÐζøÑÔ£¬£¬£¬£¬£¬£¬2024ÄêÎÞÒÉÊDz¨ÌÎ׳À«¡¢³É¼¨ì³È»µÄÒ»Äê¡£¡£¡£ÕâÒ»Ä꣬£¬£¬£¬£¬£¬ÎÒÃÇÅäºÏ¼ûÖ¤ÁËÌôÕ½Óë»úÔµ²¢´æµÄʱ¿Ì£¬£¬£¬£¬£¬£¬ÂÄÀúÁËÁ¢ÒìÓëÍ»ÆÆµÄÏÃì㬣¬£¬£¬£¬£¬Ã¿Ò»²½¶¼Äý¾Û×ÅÍŶӵÄÖÇ»ÛÓ뺹ˮ¡£¡£¡£Õ¾ÔÚËêÄ©ÄêÍ·µÄ½»»ãµã£¬£¬£¬£¬£¬£¬»ØÍûÕâÇ·ºàË×µÄÒ»Ä꣬£¬£¬£¬£¬£¬ÎÒÃÇÐÄÖгäÂúÁ˸ÐÉËÓë×ÔºÀ¡£¡£¡£´ÓÊÖÒյķÉÔ¾µ½Êг¡µÄÍØÕ¹£¬£¬£¬£¬£¬£¬´ÓÍŶӵÄÉú³¤µ½Éç»áÔðÈεļÌÐø£¬£¬£¬£¬£¬£¬J9¼¯ÍÅÇéÐÎÒÔÎȽ¡µÄ³ÌÐò£¬£¬£¬£¬£¬£¬ÔÚʱ´úµÄÀ˳±ÖÐÁôÏÂÁËÊôÓÚ×Ô¼ºµÄèè²ÆªÕ¡£¡£¡£
¡¡¡¡»ØÊ×ÕâÒ»Ä걬·¢µÄµãµãµÎµÎ£¬£¬£¬£¬£¬£¬ÓÐÄÄЩÄÜÉϰñÄê¶ÈÅÌ»õÄØ£¿£¿£¿ÈÃÎÒÃÇһͬ»ØÒ䣡
¡¡¡¡Ò»¡¢ÆóÒµÖØ´óÊÂÎñ
¡¡¡¡1¡¢³§³¤ËÎÐÄÈ«ÈÙ»ñÁÉÄþÊ¡ÎåÒ»ÀͶ¯½±ÕÂ

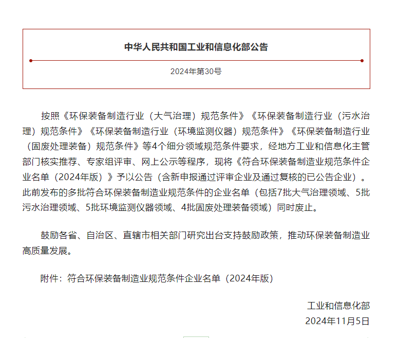
¡¡¡¡2¡¢J9¼¯ÍÅÇéÐΡ°ÖÇ»ÛÔÆÆ½Ì¨¡±»ñÁÉÄþÈÕ±¨±¨µÀ

¡¡¡¡3¡¢ÁÁÏàµÚ22½ìÖйú¹ú¼Ê»·±£Õ¹ÀÀ»á¡¢µÚ25½ìÖйú»·²©»á¡¢µÚ19½ìÇൺ¹ú¼ÊË®´ó»á&ˮչ¡¢µÚ13½ì±±¾©¹ú¼Êˮչ

¡¡¡¡¶þ¡¢×ÊÖÊÉùÓþºÍÊÖÒÕÍ»ÆÆ
¡¡¡¡1¡¢¹¤ÒµºÍÐÅÏ¢»¯²¿2024Äê¶È¡¶Çкϻ·±£×°±¸ÖÆÔìÒµ¹æ·¶Ìõ¼þÆóÒµÃûµ¥¡·ÌáÃû£¨ÌìÏÂÎÛË®ÖÎÀíϸ·ÖÁìÓòÖ»ÌáÃû133¼Ò£©

¡¡¡¡2¡¢ÈÙ»ñ2024Äê¶È¡°ÁÉÄþÊ¡µÉÁçÆóÒµ¡±³Æºô

¡¡¡¡3¡¢J9¼¯ÍÅÇéÐÎÑз¢»ú¹¹±»ÁÉÄþÊ¡¹¤ÒµºÍÐÅÏ¢»¯ÌüÓëÁÉÄþÊ¡¹¤ÒµÊÖÒÕÑо¿ÔºÆÀΪÄê¶ÈÓÅÒì½±

¡¡¡¡44ÈÙ»ñ¡°ÏòÑôÊÐÖÜÈ«ÕñÐËÐÂÍ»ÆÆÈýÄêÐж¯Ê×Õ½Ö®ÄêÍ»³öТ˳ÆóÒµ¡±

¡¡¡¡5¡¢ÈÙ»ñÁÉÄþÊ¡ÇéÐα£»£»£»£»£»¤¹¤ÒµÐ»á2023-2024Äê¶ÈÓÅÒì»áÔ±µ¥Î»µÈÉùÓþ³Æºô

¡¡¡¡6¡¢ÁÉÄþÊ¡Êг¡¼àÊÓ¾Ö×éÖ¯2024ÄêÆ·ÅÆ¼ÛÖµÆÀ¼ÛЧ¹û£¬£¬£¬£¬£¬£¬J9¼¯ÍÅÇéÐÎÆ·ÅƼÛÖµÔ¼1ÒÚÔª

¡¡¡¡7¡¢Ê¡¼¶ÆóÒµÊÖÒÕÖÐÐÄ¡¢Ê¡¼¶ÆóÒµÁ¢ÒìÖÐÐÄÆÀ¼ÛЧ¹ûÒ»Á¬2Äê¾ùΪÓÅÒì

¡¡¡¡8¡¢ÓëÉòÑô¹¤Òµ´óѧÁªºÏ¼ç¸ºµÄÁÉÄþÊ¡ÖÐÑëÖ¸µ¼µØ·½¿Æ¼¼Éú³¤×ʽðÏîÄ¿¡ª¡ª¡°±±·½ÐóÇÝ·àÎÛ·àÒº¼°Å©Òµ·ÏÆúÎïµÍ̼×ÊÔ´»¯ÊÖÒÕÓëÊ÷Ä£Ó¦Óá±Í¨¹ýר¼Ò×éÑéÊÕ

¡¡¡¡9¡¢¡¶Ò»Ì廯ÇåË®×°±¸¡·¡¢¡¶ÁÉÄþÊ¡´åÕòÉúÑÄÎÛË®´¦ÀíÉèÊ©ÎïÁªÍøÖǻ۹ܿØÊÖÒչ淶¡·¡¢¡¶ÖÇ»ÛÇéÐÎÉøÂËÒº³ôÑõ´ß»¯Ñõ»¯ÊÖÒչ淶¡·ÈýÏîÕûÌå±ê׼˳Ëìͨ¹ý±ê×¼»¯Ð»áר¼Ò×éÆÀÉ󣬣¬£¬£¬£¬£¬²¢ÕýʽÐû²¼ÊµÑé

¡¡¡¡10¡¢ÐÂÔöÆóÒµ×ÔÖ÷²úȨ·¢Ã÷רÀû2Ïî¡¢ÊÊÓÃÐÂÐÍרÀû5Ï£¬£¬£¬£¬£¬ÀÛ¼ÆÓµÓи÷ÏîרÀû34Ïî

¡¡¡¡Èý¡¢ÖØ´óÒµ¼¨ºÍÏîÄ¿Í»ÆÆ
¡¡¡¡1¡¢³ÇÏ繩ˮһÌ廯ÏîÄ¿¿ìËÙʵÑéÍ»ÆÆ£ºÁªºÏÖйúµç½¨Ë®µç»ù´¡¾Ö¿ìËÙÍê³É¸£½¨ÄÏÆ½ÊгÇÏ繩ˮһÌ廯ÏîÄ¿


¡¡¡¡2¡¢ºÚ³ôË®ÌåÖÎÀíÐÐÒµÍ»ÆÆ£º½õÖÝÅ©´åºÚ³ôË®ÌåÖÎÀíÊÔµãÏîĿ˳Ëìͨ¹ýÍ깤ÑéÊÕ

¡¡¡¡3¡¢¾À¸ð²£Á§¸Ö²úÏßÍ»ÆÆ£º±±¾©ÊÐÖØµãÏîÄ¿ÃÜÔÆÇøÅ©´åÎÛË®ÏîÄ¿ÖÎÀíÏîĿȫÏßµ÷ÊÔÍ깤
¡¡¡¡
¡¡¡¡4¡¢Ñз¢ÏîÄ¿¹¤Òµ»¯Í»ÆÆ£ºUED¸ßÑθ߶¾¸ßŨ¶È·ÏË®´¦Àí×°ÖÃÔÚÁÉÄþ½ð¹ÈÌ¿ÖÊÁϵÈÏîĿ˳ËìͶÈëÔËÐÐ

¡¡¡¡5¡¢Ó¦¼±ÎÛË®µÚÈý·½ÖÎÀí·þÎñÐÂÍ»ÆÆ£º·ï¶¼»á5000m?/ÌìÎÛˮӦ¼±À©ÈÝ´¦ÀíÏîĿ˳ËìÇ©Êð²¢Í¶ÔË

¡¡¡¡6¡¢¾üÃñÈÚºÏÔÙ»ñÍ»ÆÆ£º¹ú¾ü±êϵͳÈÏÖ¤ÍêÉÆ£¬£¬£¬£¬£¬£¬¾üÆ·²úÖµÔÙÁ¢Òì¸ß

¡¡¡¡7¡¢À¬»øÉøÂËÒº´¦Àí¿ìËÙʵÑéÐÂÍ»ÆÆ£º¿ìËÙÍê³É´óÇìÊÐÉúÑÄÀ¬»øÉøÂËÒº´¦ÀíÏîÄ¿¡¢ºù«µºÐ˶¼»áÉøÂËÒºÓ¦¼±´¦ÀíµÈÏîÄ¿

¡¡¡¡8¡¢¸ßº®µØÇøÎÛË®´¦ÀíÔÙ»ñÍ»ÆÆ£º³Ð½ÓÑǶ¬°Â»á¸ßº®µØÇøÑDz¼Á¦ÉúÑÄÎÛË®´¦Àí³§ÏîĿ˳ËìÍê³É²¢´ï±ê³öË®

¡¡¡¡9¡¢Å©´åÇå¾²ÒûË®Ïû¶¾×°±¸È«ÓòÍ»ÆÆ£ºË³ËìÍê³ÉÐÛ°²ÐÂÇøÐÛÏØÈ«ÏØ141¸ö´åÏû¶¾×°±¸²É¹ºÏîÄ¿

¡¡¡¡10¡¢³éË®ÐîÄܵçÕ¾ÐÐҵˮ´¦ÀíÐÂÍ»ÆÆ£ºÁªºÏË®ÀûË®µçÈý¾Ö˳ËìÍê³ÉÁÉÄþÏòÑôÊгéË®ÐîÄÜËíµÀÎÛË®´¦ÀíÏîÄ¿

¡¡¡¡11¡¢Ò½ÔºÎÛË®´¦ÀíºÍÔËάÐÂÍ»ÆÆ£ºÁªºÏÖе罨»ù´¡¾Ö˳ËìÍê³ÉÄÚÃɹÅͨÁÉÔúÂ³ÌØÆìÖÐÒ½ÔºÎÛË®´¦ÀíÏîÄ¿¡¢±±Æ±ÊÐÖÐÒ½ÔºÎÛË®ÔËάÏîÄ¿

¡¡¡¡ËÄ¡¢ÍŶÓÉú³¤ºÍÎÄ»¯»î¶¯
¡¡¡¡1¡¢¾ÙÐС°½Ó´ýJ9¼¯ÍżÒÈ˻ؼҡ±Ö÷Ìâ»î¶¯

¡¡¡¡2¡¢¾ÙÐС°ÖÊЧ²¢½ø¹Ì»ù±¾£¬£¬£¬£¬£¬£¬ÐÐÎÈÖÂÔ¶Ô½ÖÜÆÚ¡±Ö÷ÌâÄê»áÊ¢µä

¡¡¡¡3¡¢Ã¿¼¾¶ÈÓªÏú¼¯ÖÐÓª¡¢ÏîĿ˾Àí¼¯ÖÐÓª¡¢Ñз¢ºÍÊÖÒÕ¼¯ÖÐÓª¡¢Á¢Òì×êÑлáµÈ»î¶¯×¼Ê±¾ÙÐУ¬£¬£¬£¬£¬£¬ÖÎÀíÍŶÓ×ܽá»áÓÐÐò¿ªÕ¹£¬£¬£¬£¬£¬£¬ÍŶÓ×Â׳Éú³¤



¡¡¡¡ËêÔ²»¾Ó£¬£¬£¬£¬£¬£¬Ê±½ÚÈçÁ÷£¬£¬£¬£¬£¬£¬×ªË²¼ä£¬£¬£¬£¬£¬£¬2024ÄêµÄÈÕÀúÒÑÇÄÈ»·¹ý×îºóÒ»Ò³¡£¡£¡£»£»£»£»£»ØÍûÕâÒ»Ä꣬£¬£¬£¬£¬£¬ÊÇÌôÕ½ÈÃÎÒÃÇÔ½·¢¼áÈÍ£¬£¬£¬£¬£¬£¬ÊÇ»úÔµÈÃÎÒÃǼÓËÙÉú³¤¡£¡£¡£J9¼¯ÍÅÇéÐεÄÿһ²½Ç°ÐУ¬£¬£¬£¬£¬£¬¶¼Àë²»¿ªÃ¿Ò»Î»Ô±¹¤µÄÐÁÇÚÖ§¸¶¡¢Ã¿Ò»Î»ÏàÖúͬ°éµÄ´óÁ¦Ö§³ÖÒÔ¼°¿í´ó¿Í»§µÄÐÅÈÎÓëÅãͬ¡£¡£¡£ÕâЩÕä¹óµÄÓ°Ï󣬣¬£¬£¬£¬£¬ÓÌÈçèè²Ðdz½£¬£¬£¬£¬£¬£¬ÕÕÁÁÁËJ9¼¯ÍÅÕ÷;£¬£¬£¬£¬£¬£¬Ò²¼¤Àø×ÅÎÒÃÇÔÚδÀ´µÄÈÕ×ÓÀï¼ÌÐø³Ë·çÆÆÀË£¬£¬£¬£¬£¬£¬ÓÂÍùֱǰ¡£¡£¡£

J9¼¯Íżò½é
ɨÂë¹Ø×¢